
艾鍗學院-雲端程式開發工程師訓練班
專題成果發表暨聯合徵才活動
主辦單位:艾鍗科技有限公司 (艾鍗學院)
活動參加廠商:
愛旺軟體行銷有限公司、捷銳行動科技有限公司、松崗科技股份有限公司、翔琥科技工程國際有限公司、盟訊實業股份有限公司、台灣知識庫股份有限公司、大阪京實業股份有限公司
![]()
![]()
![]()
![]()
![]()
由艾鍗科技培訓之「雲端程式工程師訓練」,經專業且密集的培訓,屆已結訓,於2013年11月07日(三)於台北國際會議廳舉辦「專題成果發表會暨廠商聯合徵才活動」,透過成果發表,各企業單位實際觀摩本班之培訓成果,現場與學員互動與技術交流。企業們現場向學員們提供各項優渥職缺需求,找到優秀人才與團隊研發新血。受訓期間480小時的密集培訓,講師不僅實際帶領學員專題製作,並以「做中學,學中做」的教學模式,讓學員進行實務操作與專案訓練,學習到問題解決的方法與研發態度,更將學員培育成為業界所需的即戰力人才! 滿足業界需求,為資訊產業人才培訓帶來更多的貢獻。
|
時間 |
議程 |
|
13:00~13:30 |
來賓報到
|
|
13:30~13:50 |
長官及來賓致詞 指導老師(鄭一鴻) 致詞
|
|
13:50 ~15:00 |
專題簡報 |
|
15:00 ~15:20 |
午茶時間 |
|
15:20~17:00 |
成果展示 學員與廠商交流時間
|
|
17:10 |
結訓、賦歸
|
聯絡人:艾鍗學院
聯絡電話:(02)2316-7732
傳真電話:(02)2316-7735
E-mail:Email住址會使用灌水程式保護機制。你需要啟動Javascript才能觀看它
每天一點一滴的累積, 從無到有一步步完,研發能量是這樣累積的.



微型事業雲端幫手
組員:賈玉鵬、盧玉鈴、許祖云、黃建雄、 許偉彥
設計理念:
觀察一下Google Play上的Android APP,會發現鮮少有真正實用的商務或工業應用,大多都還侷限在行事曆、電子郵件、行銷購物、或娛樂上,但明明Android就有購入、維修、替換成本低(三低)的優勢。剛好Google推出了一個公開給所有人使用的雲端服務:GAE。只要配合GAE內擴充性非常強大、使用極有彈性的巨量資料庫,就可以打造出一個「資料穩定不易遺失、轉移也方便,既可以用公版型式推廣給一般使用者、針對特定使用者客製化成本也非常低的商務或工業應用服務」。在這個前提下,本組決定著手打造一個名為「微型事業雲端服務幫手」的應用軟體。何謂微型事業雲端服務幫手?簡單說就是個建構在行動裝置上、搭配雲端資料庫來產生表單的APP。為何是表單?過往,不論是商辦活動或是舉辦研討會、出遊活動等,企業公司行號都要思索如何架設網站、處理報名事務,這是相當繁雜龐大、而且實際使用經驗非常不穩定的工作,但一切所謂的只是產生一份可以送到客戶手中的「報名表」。透過本小組構思的<微型事業雲端服務>,用戶即可輕鬆建立活動所需服務,不僅僅只是報名表,還有活動行程介紹的表單。還有各行各業的各種應用,例如餐廳的菜單設計、問卷設計、補習班課程介紹等。
使用案例圖(Use Case)

功能流程圖(State Machine Diagram)

TakeGo -Android 雲清單應用App
組員:莊曜竹、周禮民、周聖民、江家壹、孫嘉宏
設計理念:
目前市面上尚未有此複合型的App,未來 不分男女老幼在新一代行動通訊以及物聯網的大趨勢下,每人身邊必會有一智慧型行動裝置並由目前的Web的使用者經驗慢慢轉移至 App的使用者經驗,本專題的發想是希望藉由一個方便使用的清單檢查工具(App)與化繁為簡的商家清單資訊連結(Web Server) ,讓使用者TakeGo (帶夠) 想買的東西。
後台管理系統

Android APP 主要功能-我的清單

功能流程圖(State Machine Diagram)

活動即時報報
組員:黃柏凱、邱宇鵬、徐國瑞
設計理念:
接觸到GPS區域警告,腦中突然有很多想法,發覺這個功能如果好好的利用,應用層級非常的廣範,食衣住行都可以包含,所以初步設計就先以展場、活動為目標,未來會朝向與百貨業、旅遊業會目標,由原本一個點到一個面的結合。
設計核心有兩大重點:
2.1 以Service做背景處理與GPS監聽元 件,當進入設定經緯度範圍便會啟動訊息。
2.2 Android、SQLite、SQL Server、JSP作結合,當進入範圍便會以經緯度位置到SQLite比對,由Android 連結JSP,JSP 取得SQL Server資料,傳回Android用戶端。
主視窗


旅行鬧鈴/TravelAlarm
組員:李榮哲、林亦俊、許清虹、劉文川、蕭淳仁
設計理念:
有鑒於中長途坐車時間較長,大多數乘客上車後就睡覺,因為避免過多睡過頭都自設時間鬧零,或必定期醒過來觀察是否到站,使用GPS定位加上Google map,進行設計開發提供中長途旅客便利服務特質,在到在前10分鐘通知到站鬧鈴服務。
主視窗

功能流程圖(State Machine Diagram)

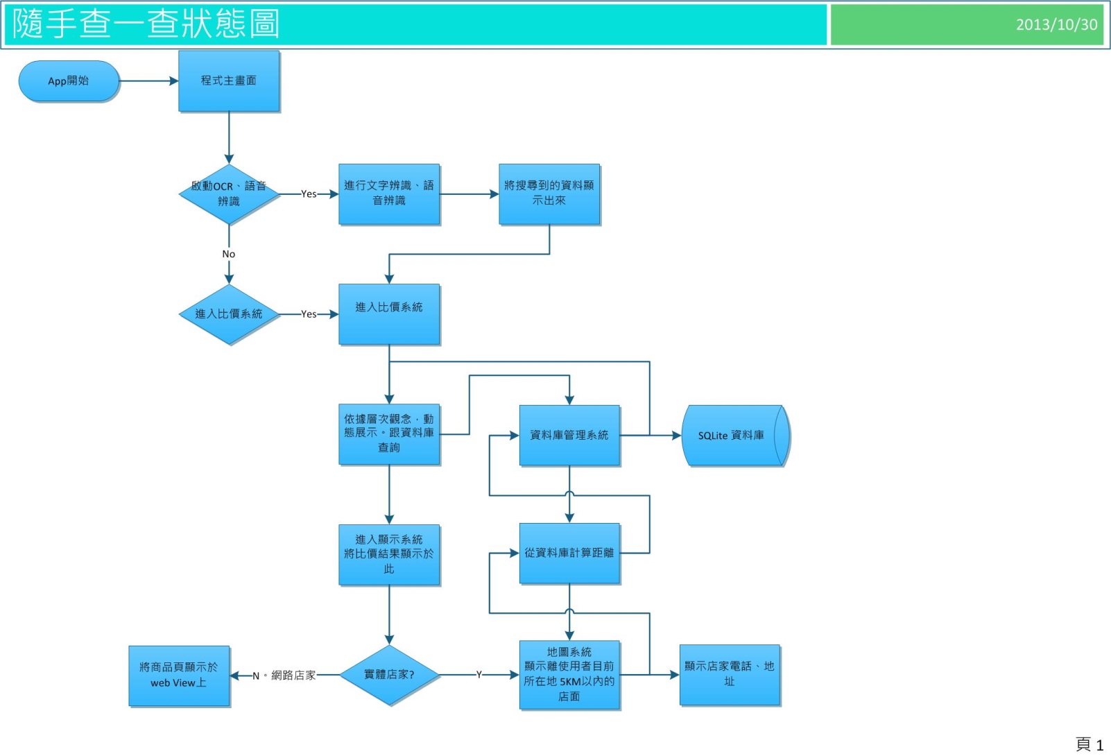
隨手查一查
組員:謝世偉、楊曉凡、 樊錦龍、 林聖修、 張育順
設計理念:
在這資訊透通的時代,消費者們無不希望能貨比三家不吃虧。但坊間類似的app或網站,幾乎都只有提供網上查詢功能,且只查詢網路店家。缺乏實體店面及目前位置的方便性。因此我們希望能製作一個,能夠讓使用者方便輸入,並透過OCR文字辨識系統查詢,以及能隨手查一查,看哪間店家賣的最便宜,以及透過GPS地圖顯示,找到離自己最近的實體店面,好讓使用者能立馬決定要去網路上買,或者到實體店家購買。
比價主畫面


功能流程圖(State Machine Diagram)

Email住址會使用灌水程式保護機制。你需要啟動Javascript才能觀看它









